
GH-E42A
Bitte lesen Sie die folgenden Anweisungen sorgfältig durch, bevor Sie dieses Gerät verwenden. Die Nichteinhaltung dieser Sicherheitsanweisungen kann zu schweren Verletzungen führen und Vivosun von jeglicher Haftung befreien und alle Produktgarantien ungültig machen.
Stellen Sie sicher, dass Ihre Stromquelle den elektrischen Anforderungen des Geräts entspricht.
Überprüfen Sie die örtlichen Gesetze und Vorschriften zu zusätzlichen Sicherheitsanforderungen für die Installation und den Betrieb des Geräts.
Befolgen Sie die Anweisungen für jedes Smart Gerät und schließen Sie das entsprechende Gerät mit dem richtigen Kabel an den Controller an.
SCHLIESSEN SIE KEINE Geräte an, die nicht ausdrücklich kompatibel sind. Bitte wenden Sie sich an unseren Kundendienst bezüglich kompatibler Geräte und Verbindungsmethoden für diesen Controller.
VERWENDEN SIE KEINE Grow-Geräte oder diesen Controller im Freien oder in gefährlichen Bereichen wie Räumen mit brennbaren Materialien, explosiven Materialien, ätzenden Chemikalien oder in feuchten Umgebungen. Diese Geräte sind dafür ausgelegt, drinnen in einem Indoor-Growzelt betrieben zu werden.
DECKEN SIE Stromkabel nicht mit Teppichen oder anderen Stoffen ab.
Das Ausschalten Ihrer Geräte über den Controller schaltet die Stromversorgung möglicherweise nicht vollständig ab. Trennen Sie alle Geräte vom Stromnetz und schalten Sie sie aus, bevor Sie die Geräte installieren, warten oder bewegen.
Bitte lesen und befolgen Sie die Anweisungen für jedes Gerät und wie man es an den Controller anschließt. Die Nichteinhaltung der Anweisungen für jedes der steuerbaren Geräte kann diese beschädigen und die Garantie erlischt.
Wenn Ihr Gerät oder Stromkabel beschädigt ist, stellen Sie die Verwendung ein und kontaktieren Sie uns umgehend. Das Zerlegen oder Modifizieren der Geräte ohne Anweisung von VIVOSUN kann zu Schäden am Gerät führen und die Garantie erlöschen.

KOMPLETTER HUB: Überwachen und steuern Sie alle Geräte wie Lichter und Ventilatoren; keine Notwendigkeit für mehrere Controller.
EINFACHE HANDHABUNG: Einfaches, berührungsempfindliches Tasteninterface, das speziell für Grower aller Stufen entwickelt wurde.
WLAN- UND APP-STEUERUNG: WLAN-fähig mit der Vivosun -App; Fernüberwachung und -steuerung.
EINFACHE INSTALLATION: Kreative magnetische Montage für einfache Installation überall.
DOPPELSENSOREN: Doppelte Temperatur- und Luftfeuchtigkeitssensoren (RH) überwachen sowohl Innen- als auch Außentemperatur Ihrer Growumgebung und zeigen VPD an.
SMART & PROFESSIONELL: Smarter Automatikmodus und professionelle Grow Recipes bringen Pflanzen vom Samen bis zur Ernte mit minimaler Benutzereingabe.
Bild |
Name |
Menge |
|
Smart Controller |
1Stück |
|
Temperatur-/Luftfeuchtigkeitssensor (3m) |
1Stück |
|
Erweiterungsschrauben |
2Stück |
|
Eisenplatte |
1Stück |
|
Kabelbinder |
3Stück |
|
Drahtbinder |
1Stück |
|
Converter (Typ C zu MOLEX&AUX)* |
1Stück |
|
RJ11 Kabel* (3m) |
1Stück |
|
12V Adapter* |
1Stück |
*Komponenten sind nur im Einzelpack GH-E42A enthalten.
Entfernen Sie die Abdeckfolie von der Eisenplatte und kleben Sie die Platte an die INNENSEITE Ihrer Zeltoberfläche, wo Sie den Controller platzieren möchten. Dann können Sie den Smart Controller an der AUßENSEITE Ihres Zeltes platzieren, wo er dank eines integrierten Magneten auf der Rückseite an der Eisenplatte haftet.
AUßEN |
INNEN |
|
|
* ① Eisenplatte
* ② Smart Controller (mit Magnet)
Diese Installationsmethode erfordert das Bohren von Löchern, wo Sie den GrowHub Controller montieren möchten. Zuerst messen Sie den Abstand zwischen den Löchern auf der Eisenplatte und markieren diesen Abstand auf der Montageoberfläche. Als Nächstes verwenden Sie einen Bohrer, um die notwendigen Löcher zu erstellen und schieben die Kunststofferweiterungsrohre ein. Richten Sie nun die Löcher der Eisenplatte mit diesen Löchern aus, und verschrauben Sie sie mit den Erweiterungsschrauben. Nun kann der Controller direkt auf die Eisenplatte gesetzt werden, dank des integrierten Magneten.
Sie können auch Ihren GrowHub Controller direkt an die Schrauben hängen, ohne die Eisenplatte zu verwenden. Messen Sie zuerst einen Abstand von 74mm und bohren Sie an jedem Punkt eine Erweiterungsschraube ein. Hängen Sie dann den GrowHub-Controller direkt an die Schrauben, indem Sie die schlüssellochförmigen Aufhängeöffnungen über die Schrauben schieben und dann den GrowHub-Controller nach unten hängen lassen.
|
|
Montageloch |
Schlüssellochförmige Aufhängeöffnungen |

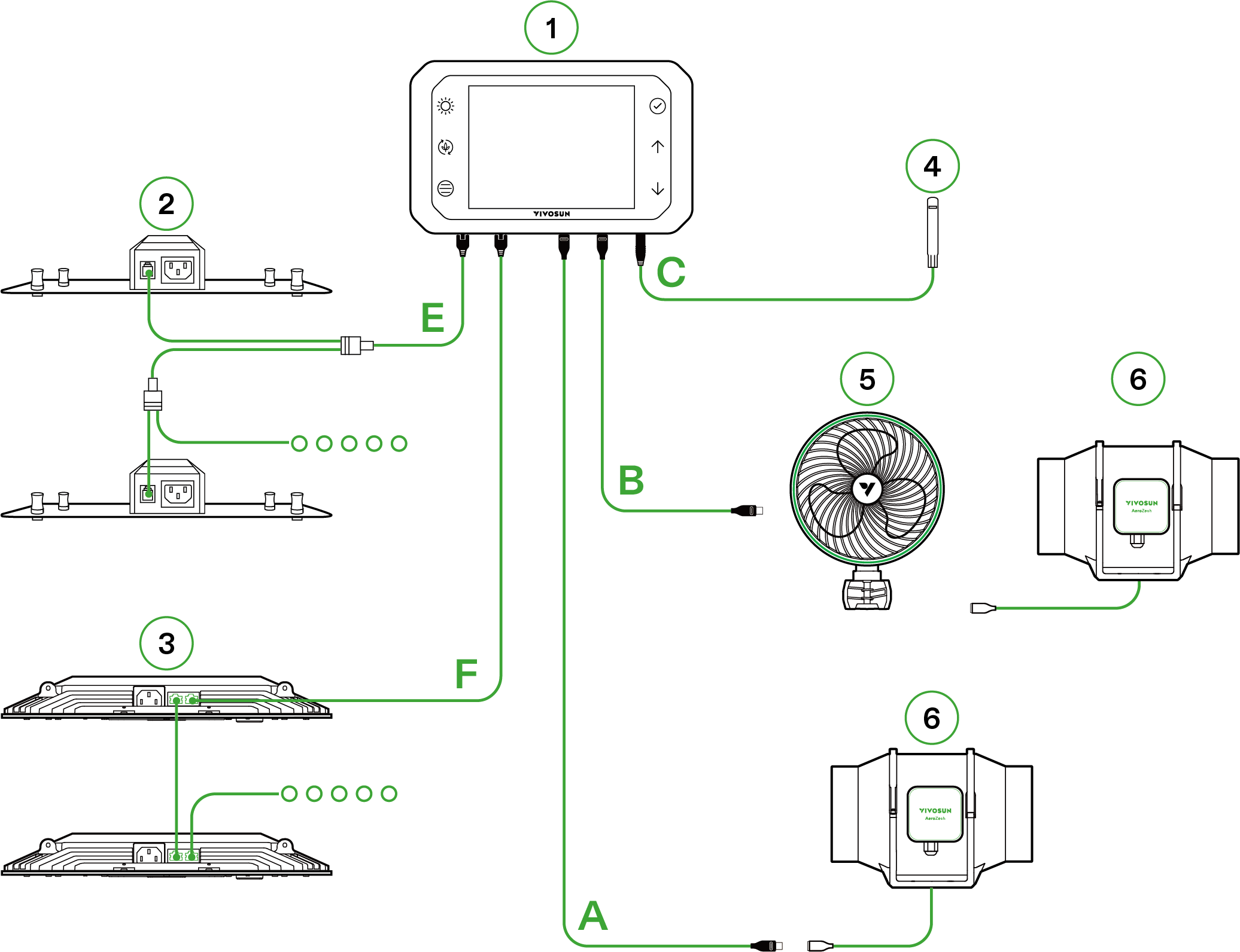
A / B |
Typ-C-Schnittstelle (A & B): AeroZesh/AeroWave E6/12V Adapter/Typ-C zu MOLEX&AUX Hinweis: Verwenden Sie den 12V Adapter in diesem Produkt, um den Controller zu betreiben, wenn nur ein VS-Serie Light angeschlossen ist oder kein Gerät angeschlossen ist. Verwenden Sie den Typ-C zu MOLEX & AUX Converter, um andere VS Rohrventilatoren mit AUX-Anschluss oder andere Ventilatoren mit MOLEX-Anschluss anzuschließen. GrowHub E42A könnte auch Rohrventilatoren anderer Marken mit Typ-C-Anschluss an Port A/B ohne Adapter unterstützen. Bitte besuchen Sie unsere Website und sehen Sie sich die Kompatibilitätsliste der Marken und Modelle an, die vom GrowHub E42A unterstützt werden. |
C |
2,5 mm AUX-Schnittstelle: Temperatur-/Luftfeuchtigkeitssensor |
D |
Zurücksetzen |
E |
RJ11 Netzwerk-Schnittstelle: VS-Serie Grow Lights (VS1000/1500/2000/3000/4000) Hinweis: Für ein VS-Serie Light muss der Dimmknopf auf "EXT" geschaltet werden, bevor es vom GrowHub gesteuert werden kann. GrowHub E42A könnte LED-Lampen anderer Marken an Port E unterstützen, die mit dem mitgelieferten RJ11-Kabel verbunden sind. Bitte besuchen Sie unsere Website und überprüfen Sie die Kompatibilitätsliste von Marken und Modellen, die von GrowHub E42A unterstützt werden. |
F |
RJ45 Netzwerk-Schnittstelle: AeroLight |

① |
GrowHub |
② |
VS-Serie Light |
③ |
AeroLight |
④ |
Temperatur-/Luftfeuchtigkeitssensor |
⑤ |
AeroWave E6 |
⑥ |
AeroZesh |
| Marke: Modelle | Anschluss am GrowHub E42/E42A |
|---|---|
BESTVA: Bat, TF Serie |
RJ11 port(E) |
FLEXSTAR: PRO, SE, MATRIX, TRIFOLD, NOVA Serie, LTL630W |
RJ11 port(E) |
GROWER’S CHOICE: ROI Serie, TSL-800 |
RJ11 port(E) |
HYPHOTONFLUX: HPF, PRO Serie |
RJ11 port(E) |
MARS HYDRO: TS, FC, FC-E, SP Serie |
RJ11 port(E) |
LUXX: 200, 645, 860 Serie, DE100(HPS) |
RJ11 port(E) |
MEDIC GROW: EZ, FOLD, MINI SUN Serie |
RJ11 port(E) |
PHLIZON: PL, FD, PRO Serie |
RJ11 port(E) |
SPIDER FARMER: G, SE, SF Serie |
RJ11 port(E) |
SUNRAISE: Bar Serie |
RJ11 port(E) |
VIPARSPECTRA: KS5000(2023), XS2000(2023), PRO Serie(2023) |
RJ11 port(E) |
VIVOSUN: Aerolight Serie |
RJ45 port(F) |
VIVOSUN: VS(Ausnahme VS1000E), VSF, VSFD, VSFL Serie, VSX3200 |
RJ11 port(E) |
VOLT: VL Serie |
RJ11 port(E) |
| Marke: Modelle | Anschluss am GrowHub E42/E42A |
|---|---|
AC Infinity: Cloudline A, B, S, T Serie mit Type-C Anschluss |
Type C Ports(A/B) |
AC Infinity: Cloudline Serie mit Molex-Anschluss |
Type C Ports(A/B) mit Lüfteradapter |
VIVOSUN: AeroZesh Serie |
Type C Ports(A/B) |
VIVOSUN: Andere Inline-Lüfter mit AUX-Anschluss |
Type C Ports(A/B) mit Lüfteradapter |
Beachtung! Einige Lichtmodelle unterstützen möglicherweise nur eine begrenzte Anzahl von in Reihe geschalteten Leuchten und haben einen begrenzten Dimmumfang, sodass diese Leuchten möglicherweise nicht wie erwartet funktionieren. Wir empfehlen, sich für weitere Informationen an den Hersteller Ihrer Leuchte zu wenden.
VIVOSUN wird seine Produkte kontinuierlich aktualisieren, um sicherzustellen, dass die Leuchten und Lüfter mit dem VIVOSUN SGS kompatibel sind.
Alle oben aufgeführten MARKEN sind eingetragene Warenzeichen ihrer jeweiligen Unternehmen. VIVOSUN beansprucht keinerlei Zugehörigkeit zu diesen Marken.
Bild |
Name |
Steuerung |
|
Grow Light-Taste |
Drücken Sie die Grow Light-Taste, um zwischen den verschiedenen Modi: manuell, Zyklus und verschiedenen Grow Light-Spektren zu steuern/zu wechseln. |
|
Zirkulationsventilator-Taste |
Drücken Sie die Taste, um zwischen manuellen und Zyklusmodi zu steuern/zu wechseln. Lange gedrückt halten, um in den Clip-on Ventilatormodus zu gelangen. |
|
Rohrventilator-Taste |
Drücken Sie die Rohrventilator-Taste, um zwischen den verschiedenen Modi: manuell, Zyklus und Auto zu steuern/zu wechseln. |
|
OK-Taste |
Drücken Sie die OK-Taste, um Einstellungen für verschiedene Geräte (Temperatur-/Luftfeuchtigkeitssensoren, Zeit usw.) zu bestätigen. Lange gedrückt halten, um die automatische Rezeptsteuerung aus der App zu trennen. |
|
Auf-Taste |
Drücken Sie die Auf-Taste, um den Wert der aktuellen Einstellung (Lichtstärke, Ventilatorgeschwindigkeit, Zeit usw.) zu erhöhen. Lange gedrückt halten, um zwischen °F und °C zu wechseln. |
|
Ab-Taste |
Drücken Sie die Ab-Taste, um den Wert der aktuellen Einstellung (Lichtstärke, Ventilatorgeschwindigkeit, Zeit usw.) zu senken. Lange gedrückt halten, um alle Geräte schnell abzuschalten. |
Nr. |
Name |
Beschreibung |
1 |
GRÜNE BALKEN |
Lichtdimmegrad oder Ventilatorgeschwindigkeitsgrad, 0-100 %. |
2 |
SPEKTRUM |
Zeigt das aktuelle Lichtspektrum an: Sämling |
3 |
WARNUNGSSYMBOL |
Zeigt eine Systemabweichung an, wie z.B. eine Temperatur- oder Feuchtigkeitsrate, die höher ist als die aktuellen Einstellungen. |
4 |
REZEPT-SCHLOSS |
Zeigt an, dass das System von der Vivosun App im "Recipe Mode" gesteuert wird und dass die lokalen Steuerungen gesperrt sind. |
5 |
AUS IN/EIN IN XX:XX |
Zählt Zeit herunter vom aktuellen Status. Format: HH:MM. |
6 |
WLAN SYMBOL |
Zeigt die WLAN-Verbindung und Signalstärke an. |
7 |
NATÜRLICHE BRISE |
Ein spezieller Modus der Luftzirkulation mit automatischen Änderungen der Ventilatorgeschwindigkeit. |
8 |
ZEIT |
Zeigt die aktuelle Zeit an (wird automatisch gesetzt, wenn das Gerät mit WLAN verbunden ist) oder Startzeit (Einstellung des Zyklusmodus). |
9 |
MANUELLER MODUS |
Manuelles Einstellen für Lichter und Ventilatoren. Schaltet Geräte ein, aus oder passt die Dimmstufe bzw. Geschwindigkeit an. |
Nr. |
Name |
Beschreibung |
10 |
AUTO MODUS |
Smart-Automatikmodus zur Steuerung des Rohrventilators, basierend auf der Umgebungs-Temperatur und -Luftfeuchtigkeit. |
11 |
ZYKLUSMODUS |
Ein/Aus-Zeiten für Licht und Ventilatoren festlegen. Format HH:MM. |
12 |
TEMPERATUR & FEUCHTIGKEIT |
Zeigt Temperatur und Luftfeuchtigkeit innen und außen Ihrer Grow-Umgebung an, gemessen von den doppelten Sensoren |
13 |
UNABHÄNGIGE PORTSTEUERUNG |
Zeigt an, wenn das Gerät am Port B sich im Zirkulationsventilatormodus befindet. Lange gedrückt halten, |
14 |
AUTO MODUS AUSLÖSER EINSTELLEN |
Stellt die hohen/niedrigen Temperatur- und Luftfeuchtigkeitswerte im Automatikmodus des Rohrventilators ein. Ein bestimmtes Symbol blinkt, wenn die überwachten Werte die eingestellten Grenzwerte überschreiten oder unterschreiten. |
15 |
VPD |
Zeigt den VPD-Wert Ihrer Pflanzenumgebung an. |
16 |
OTA |
Blinkt, wenn die Firmware ein 'over-the-air'-Update hat. |
17 |
STUMM |
Zeigt an, wenn der Tastenton auf stumm eingestellt ist |
Tasten |
Hauptbildschirm
|
Gerätescreen
|
||
Drücken |
Lange gedrückt halten |
Drücken |
Lange gedrückt halten |
|
|
Grow Light Gerätescreen |
Spektrumauswahl |
Zwischen manuellen/Zyklusmodi wechseln |
Spektrumauswahl |
|
Zirkulationsventilator Gerätescreen |
Port B unabhängige Steuerung (Clip-on Ventilator) |
Zwischen manuellen/Zyklusmodi wechseln |
Port B unabhängige Steuerung (Clip-on Ventilator) |
|
Rohrventilator Gerätescreen |
Zwischen manuellem /Zyklus/Automatikmodus wechseln |
||
|
Recipe Modus verlassen; Kalibrierungseinstellungen |
Bildschirm bestätigen & zurück zum Hauptbildschirm |
||
|
Anzeige der Temperatur °C und °F wechseln |
Erhöhen der Lichtintensität/Ventilatorgeschwindigkeit/ Temp./Luftfeuchtigkeits-Einstellungen |
||
|
Ein-Klick-Stopp |
Verringern der Lichtintensität/Ventilatorgeschwindigkeit/ Temp./Luftfeuchtigkeits-Einstellungen |
||
Zuerst verbinden Sie den Vivosun GrowHub-Controller mit einer laufenden Vivosun AeroLight, einem AeroZesh Rohrventilator, einem AeroWave E6 oder einem Adapter, um den Controller einzuschalten. Der Controller wird über die Stromversorgung eines dieser Geräte betrieben. Sie müssen nun zuerst die Uhr einrichten, indem Sie die
und
drücken, um zu bestätigen. Der Zeit-Anzeige-Bereich blinkt jedes Mal auf dem Bildschirm, wenn der Controller eingeschaltet wird, um die aktuelle Zeit auf dem Setup anzuzeigen.
Die Uhr wird automatisch auf die aktuelle Zeit angepasst, wenn sie mit Ihrem WLAN verbunden ist.
Drücken Sie eine beliebige Taste, um den Bildschirm zu aktivieren oder drücken Sie die OK-Taste
, um zum Hauptbildschirm zurückzukehren.
Lange gedrückt halten
für 3 Sekunden, um die Kalibrierungseinstellungen zu öffnen. Drücken Sie
, um zu überspringen und wählen Sie zwischen Innen- und Außentemperatur- sowie Luftfeuchtigkeitseinstellungen. Drücken Sie
und
, um die kalibrierten Werte anzupassen und zu bestätigen.
Hinweis: Die Kalibrierung der Innen-Temperatur/Luftfeuchtigkeit wird übersprungen, wenn der Temperatur-/Luftfeuchtigkeitssensor nicht angeschlossen ist.
Lange gedrückt halten
für 3 Sekunden, um die Kalibrierungseinstellungen zu öffnen. Drücken Sie
, um im Menü durchzublättern und "Bildschirmhelligkeit" auszuwählen. Drücken Sie
und
, , um den entsprechenden Helligkeitsgrad anzupassen und zu bestätigen.
Lange gedrückt halten
3 Sekunden lang gedrückt, um in den Kalibrierungsmodus zu gelangen. Drücken Sie
, um im Menü durchzublättern und die "Tasten"-Einstellung auszuwählen. Drücken Sie
und
, um den Tastenton ein- oder auszuschalten.
wird angezeigt, wenn der Tastenton ausgeschaltet ist.
Lange gedrückt halten
für 3 Sekunden, um die Kalibrierungseinstellungen zu öffnen. Drücken Sie
, um im Menü durchzublättern und die "Zeit"-Einstellung auszuwählen. Drücken Sie
, um das 12-Stunden-(12H) oder 24-Stunden-(24H) Format auszuwählen, dann die Stunde und Minute ändern. Drücken Sie
, um zu bestätigen.
Hinweis: Die Uhrzeit wird automatisch aktualisiert, wenn eine Verbindung mit dem WLAN besteht, und die manuelle Kalibrierung kann übersprungen werden.
Lange gedrückt halten
für 3 Sekunden, um zwischen °C und °F zu wechseln.
Drücken Sie eine beliebige Taste, um den Bildschirm aufzuwecken oder drücken Sie die OK-Taste
, um zum Hauptbildschirm zurückzukehren. Drücken Sie dann
, um die Lichtsteuerung zu öffnen.
Der Standardmodus ist das Veg-Spektrum
. Lange gedrückt halten
, um die Spektrumauswahl zu aktivieren. Drücken Sie
und
, um zwischen Sämling
, Veg
und Blüte
zu wechseln.
Hinweis: Die Spektrumseinstellung wird derzeit nur vom VIVOSUN AeroLight unterstützt.
Drücken Sie
und
, um das Licht zu dimmen. Es umfasst 5 Stufen, von 0 bis 100 %, angezeigt durch die grüne Leiste. Sie können das Licht während des EIN/AUS-Zyklusmodus oder im manuellen Modus dimmen.
Drücken Sie die
-Taste, für den EIN/AUS-Zyklusmodus; die EIN-Zeit wird unten blinken. Drücken Sie
, um die EIN-Zeit einzustellen, und die AUS-Zeit wird automatisch über einen 24-Stunden-Zyklus berechnet.
Drücken Sie
, um zu bestätigen um zu bestätigen und zur Startzeit-Einstellung zu wechseln. Drücken Sie als Nächstes
, um den EIN/AUS-Zyklus zu starten. "AUS IN XX:XX" oder "EIN IN XX:XX" wird je nach Zyklus angezeigt, in dem Sie sich gerade befinden.
Hinweis: Im EIN/AUS-Zyklusmodus kann der Dimmstand nicht auf 0 (AUS) gesetzt werden.
Drücken Sie
, um zwischen manuellem Modus und EIN/AUS-Zyklusmodus zu wechseln.
Drücken Sie eine beliebige Taste, um den Bildschirm zu aktivieren, oder drücken Sie die OK-Taste
, um zum Hauptbildschirm zurückzukehren. Drücken Sie dann
, um zum Bildschirm zur Steuerung des Zirkulationsventilators zu gelangen. In diesem Modus kann der Zirkulationsventilator des Aerolight und des AeroWave E6 Clip-Ventilators gesteuert werden.
Drücken Sie
, um die Ventilatorgeschwindigkeit von 0 (AUS) auf maximal (100 %) einzustellen. Die grüne Leiste zeigt das aktuelle Geschwindigkeitslevel an. Drücken Sie nach Erreichen der maximalen Geschwindigkeit erneut, um in den Modus „Natürliche Brise“ zu wechseln, der die Lüftergeschwindigkeit automatisch zwischen minimal und maximal variiert. Die Geschwindigkeit kann im ON/OFF-Zyklusmodus oder im manuellen Modus angepasst werden.
Drücken Sie
, um zwischen manuellem Modus und EIN/AUS-Zyklusmodus zu wechseln.
Drücken Sie
, um den ON/OFF-Zyklusmodus zu aktivieren. Die ON-Zeit blinkt unten. Drücken Sie
, um die EIN-Zeit und die AUS-Zeit anzupassen. Drücken Sie
, um zu bestätigen und zur Startzeiteinstellung zu wechseln. Drücken Sie dann
, um den EIN/AUS-Zyklus zu starten und "AUS IN XX:XX" oder "EIN IN XX:XX" wird angezeigt.
Hinweis: Die ON/OFF-Zyklen starten alle 24 Stunden zur gleichen Zeit, die Sie in der Startzeiteinstellung festgelegt haben. Ein Zyklus kann bis zu 24 Stunden dauern. Die Lüftergeschwindigkeit kann im ON/OFF-Zyklusmodus nicht auf 0 (AUS) gesetzt werden.
Lange gedrückt halten
, um Port B auf die Steuerung des Umluftventilators umzuschalten. Die Anzeige
erscheint. Folgen Sie den oben genannten Anweisungen, um die Lüftergeschwindigkeit, den manuellen Modus und den ON/OFF-Zyklusmodus einzustellen.
Hinweis: Der AeroWave E6 kann nur gesteuert werden, wenn er mit Port B des Controllers verbunden ist. Weitere Informationen finden Sie im Benutzerhandbuch des AeroWave E6.
Drücken Sie eine beliebige Taste, um den Bildschirm aufzuwecken, oder drücken Sie die OK-Taste
, um zum Hauptbildschirm zurückzukehren. Drücken Sie dann
, um den Steuerbildschirm des Rohrventilators aufzurufen.
Drücken Sie
, um die Ventilatorgeschwindigkeit von 0 (AUS) auf maximal (100 %) einzustellen. Die grüne Leiste zeigt das aktuelle Geschwindigkeitslevel an. Sie können die Ventilatorgeschwindigkeit während des EIN/AUS-Zyklusmodus oder manuellen Modus anpassen.

Drücken Sie
, um zwischen manuellem Modus, EIN/AUS-Zyklusmodus und Automatikmodus zu wechseln.

Drücken Sie
, um den ON/OFF-Zyklusmodus zu starten. Die ON-Zeit blinkt unten im Display. Drücken Sie
, um die EIN-Zeit und die AUS-Zeit anzupassen. Drücken Sie
, um zu bestätigen und zur Startzeit-Einstellung zu wechseln. Drücken Sie dann
, um den EIN/AUS-Zyklus zu starten. "AUS IN XX:XX" oder "EIN IN XX:XX" wird je nach Zyklus angezeigt, in dem Sie sich befinden.
Hinweis: Die ON/OFF-Zyklen starten alle 24 Stunden zur gleichen Zeit, die Sie in der Startzeit-Einstellung festgelegt haben. Ein Zyklus kann bis zu 24 Stunden dauern. Die Lüftergeschwindigkeit kann im ON/OFF-Zyklusmodus nicht auf 0 (AUS) gesetzt werden.

Drücken Sie
, um den Automatikmodus zu aktivieren („AUTO“ wird angezeigt). Die Anzeige „High Temp.“ erscheint, und die Innentemperatur beginnt zu blinken. Drücken Sie
und
, um die maximale Temperatur einzustellen. Danach blinkt „Low Temp.“. Drücken Sie
um die minimale Temperatur einzustellen. Wiederholen Sie den Vorgang für die maximale und minimale Luftfeuchtigkeit, wenn „High Humid.“ bzw. „Low Humid.“ blinken.
Hinweis: Um eine oder mehrere Auslöser-Einstellungen zu deaktivieren, drücken Sie
oder
, bis die Anzeige auf "OF" wechselt, und drücken Sie
, um zu bestätigen.
Die Schwellenwerte zwischen dem Standby- und Arbeitsmodus des Rohrventilators können über den GrowHub-Controller oder die Vivosun App angepasst werden. In der Vivosun App kann zudem festgelegt werden, ob der Rohrventilator im Standby-Modus ausgeschaltet bleibt oder mit minimaler Geschwindigkeit läuft. Sobald Temperatur oder Luftfeuchtigkeit einen bestimmten Schwellenwert erreichen, schaltet sich der Rohrventilator ein oder erhöht seine Geschwindigkeit. Je weiter die Umgebung diesen Schwellenwert überschreitet, desto höher wird die Drehzahl des Ventilators. Die Innenraumtemperatur oder Luftfeuchtigkeit blinkt, wenn die Werte über oder unter den eingestellten Grenzwerten liegen. Das Alarmsymbol blinkt, wenn die Temperatur oder Luftfeuchtigkeit außerhalb des eingestellten Bereichs liegt und der Rohrventilator länger als eine Stunde im Betrieb bleibt.

Oben ist ein Beispiel für die Betriebsbedingungen des Rohrventilators im Automatikmodus (Hohe Temp.=82°F, Niedrige Temp.=68°F) in Reaktion auf die Änderung der Innentemperatur dargestellt. Sobald die Innentemperatur einen bestimmten Schwellenwert erreicht, schaltet sich der Rohrventilator ein oder erhöht seine Geschwindigkeit. Je weiter ein Schwellenwert überschritten wird, desto höher wird die Drehzahl des Ventilators.
Rohrventilator Standby-Zone (Standby-Zustand (AUS oder minimale Geschwindigkeit)
Rohrventilator Arbeitszone (Rohrventilator EIN / Geschwindigkeit erhöhen)

`*Die horizontale Achse repräsentiert Temperatur (°C) `
① Niedrige Temp. Auslösung
② Hohe Temp. Auslösung
Oben ist ein Beispiel für den Betriebszustand des Rohrventilators bei den Auto-Modus-Einstellungen (Hohe Luftfeuchtigkeit = 75 %, Niedrige Luftfeuchtigkeit = 35 %), die auf Änderungen der Innenluftfeuchtigkeit reagieren. Wenn die Innenfeuchtigkeit einen bestimmten Schwellenwert erreicht, wird der Rohrventilator eingeschaltet oder die Geschwindigkeit erhöht. Je weiter der Schwellenwert überschritten wird, desto höher wird die Lüftergeschwindigkeit eingestellt.
Rohrventilator Standby-Zone(Standby-Zustand (AUS oder minimale Geschwindigkeit))
Rohrventilator Arbeitszone(Rohrventilator EIN / Geschwindigkeit erhöhen)

*Die horizontale Achse repräsentiert die Luftfeuchtigkeit (RH)
① Niedrige RH Auslösung
② Hohe RH Auslösung
Verwenden Sie die Vivosun App, um den Rohrventilator auf den erweiterten Auto-Modus umzustellen, bei dem auch die Außentemperatur und -feuchtigkeit in die Steuerung des Rohrventilators einbezogen werden. Sie können die Mindest- und Höchsttemperatur sowie die Luftfeuchtigkeit einstellen. Wenn die Außentemperatur oder -feuchtigkeit schlechter ist als die im Innenbereich, wird die Lüftergeschwindigkeit auch dann nicht erhöht, wenn die Temperatur oder Feuchtigkeit in Ihrem Anbaubereich außerhalb des eingestellten Bereichs liegt. Gleichzeitig wird das Alarm-Symbol blinken, um darauf hinzuweisen, dass die Außenumgebung unangemessen ist. Bitte laden Sie die Vivosun App herunter, um mehr zu erfahren.
Sie können den erweiterten Auto-Modus in der Vivosun App umschalten: Einstellungen > Zusätzliche Einstellungen > Auto-Trigger-Modus des Rohrventilators.
Wenn der Recipe Modus der Vivosun App aktiv ist, wird
angezeigt, und alle lokalen Steuerelemente sind gesperrt, um sicherzustellen, dass das Grow Recipe nicht unterbrochen wird. Um den Controller zu entsperren, drücken Sie lange
für 3 Sekunden im Hauptbildschirm.
Hinweis: Wenn Sie das Gerät entsperren, wird automatisch jedes aktuell laufende Grow Recipe beendet.
Schalten Sie den Bildschirm ein (drücken Sie eine beliebige Taste) und gehen Sie zum Hauptbildschirm (drücken Sie
, wenn Sie im Gerätescreen sind). Halten Sie dann
für 3 Sekunden gedrückt, um alle Geräte (Licht, Zirkulationsventilator und Rohrventilator) zu stoppen.
Hinweis: Die Verwendung der Funktion "Ein-Klick-Stopp" SCHNEIDET NICHT die Stromversorgung der einzelnen Geräte ab.
Suchen Sie nach "Vivosun" im App Store oder im Google Play Store, um die Vivosun App herunterzuladen. Mit der Vivosun App können Sie Ihr GrowHub von überall auf der Welt überwachen und steuern – egal, ob Sie auf Ihrer Couch sitzen, Ihre Familie besuchen oder im Ausland unterwegs sind.
Überprüfen Sie die Temperatur, Luftfeuchtigkeit, VPD und den Status aller Ihrer Growgeräte, die von Ihrem GrowHub in Echtzeit gesteuert werden.
Steuern Sie die Geräte aus der Ferne mit dem manuellen oder Zyklusmodus oder mit Temperatur- und Feuchtigkeitsauslösern.
1 . Grow Recipes: Ermöglichen Ihnen, Ihre Lichter, Zirkulationsventilatoren und Rohrventilatoren basierend auf verschiedenen Wachstumsphasen einzustellen. Die Rezepte, die in der Vivosun App bereitgestellt werden, werden von professionellen Züchtern erstellt. Alles was Sie tun müssen, ist auf "anwenden" zu klicken, und Ihre Vivosun-Einrichtung kümmert sich um den Rest.
2 . Alle Temperatur-, Feuchtigkeits- und VPD-Daten für Ihre Zelte sowie die Protokolle der laufenden Geräte werden von der Vivosun App erfasst, sodass Sie einen vollständigen Überblick über das Geschehen in Ihrem Zelt haben.
3 . Erhalten Sie Benachrichtigungen auf Ihr Handy, wenn die Temperatur- und Feuchtigkeitswerte in Ihrem Growbereich die von Ihnen festgelegten Bereiche überschreiten.
VERBINDEN SIE IHREN VIVOSUN GROWHUB CONTROLLER MIT DER VIVOSUN APP.
Hinweis: Stellen Sie sicher, dass eine 2,4G-WLAN-Verbindung vorhanden ist und aktivieren Sie Bluetooth auf Ihrem Handy.
Schritt 1: |
Schritt 2: |
|
|
VERBINDEN SIE IHREN VIVOSUN GROWHUB CONTROLLER MIT DER VIVOSUN APP, FORTFAHREN…
Schritt 3: |
Schritt 4: |
|
|
A: Ja, Sie können Ihren GrowHub Controller offline oder ohne die Vivosun App verwenden, um Basisfunktionen für LED-Lampen, Zirkulationsventilatoren und Rohrventilatoren zu steuern. Sobald Sie jedoch Ihren GrowHub mit WLAN verbinden, können Sie die Vivosun App verwenden, um in Echtzeit auf die Daten Ihrer Anbaubedingungen zuzugreifen und mehr Funktionen wie den Growplan, historische Daten und detailliertere Funktionen zu nutzen.
A: Für einen GrowHub-Controller (E42/E42A) können Sie 12 AeroLights (mit RJ45 Daisy-Chain), 8 VS-Serie Lights (mit RJ11 Daisy-Chain), 2 Rohrventilatoren oder Clip-on-Ventilatoren (AeroZesh oder andere mit Typ-C), und 1 Temperatur-/Luftfeuchtigkeitssensor anschließen. Hinweis: Einige Modelle der VS-Serie LED-Leuchten unterstützen möglicherweise weniger miteinander verbundene Leuchten. Das Mischen verschiedener Modelle der VS-Serie Leuchten kann dazu führen, dass weniger Leuchten miteinander verbunden werden können.
A: Ja. Die App ermöglicht es, mehr als ein und dasselbe Gerät (z.B. Lampen, Ventilatoren, Lichter) mehreren Ausgängen zuzuweisen - normalerweise zwei Ausgänge.
A: Der Vivosun GrowHub-Controller erhält seine Stromversorgung von einer Aerolight, AeroZesh, und/oder einem AeroWave E6 über das Steuerungskabel (RJ45 oder Typ-C). Es wird kein zusätzliches Stromkabel benötigt. Wenn Sie jedoch einen GrowHub-Controller mit einem VS-Serie-Licht (VS1000, VS2000, VS4000 usw.) oder anderen kompatiblen Lichtern oder Rohrventilatoren ohne eine AeroLight oder AeroZesh verbinden, ist ein Adapter erforderlich, um den GrowHub-Controller mit Strom zu versorgen.
A: Der GrowHub Controller kann Lichter mit RJ11 oder RJ45-Anschlüssen sowie Rohrventilatoren mit Type-C-Anschlüssen unterstützen. Es können jedoch nicht alle Geräte (Lichter oder Ventilatoren) mit diesen Anschlüssen vollständig mit dem GrowHub gesteuert werden, und bestimmte Geräte benötigen möglicherweise einen zusätzlichen Adapter für den GrowHub. Wir empfehlen, Vivosun-Geräte zu verwenden, um vollständige Funktionen und die beste Erfahrung zu gewährleisten. Bitte kontaktieren Sie uns für weitere Informationen zur Unterstützung von Drittanbieter-Geräten.
A: Stellen Sie bitte sicher, dass Ihre VS1000 oder andere VS-Serie Lights mit einem Standard-RJ11-Kabel an den RJ11-Port des GrowHub-Controllers angeschlossen sind und dass der Dimmungsknopf an Ihrem VS-Licht auf „EXT“ eingestellt ist. Wenn Sie mehrere VS-Lichter in Reihe schalten, müssen alle Lichter auf „EXT“ eingestellt werden.
A: Der Vivosun GrowHub kann nur mit 2,4 GHz WLAN-Netzwerken verbunden werden. Die meisten Router ermöglichen WLAN-Netzwerke sowohl für 2,4 GHz als auch für 5 GHz unter dem gleichen Namen, jedoch mit „2,4 GHz“ oder „5 GHz“. Während des Kopplungsprozesses müssen Sie das 2,4 GHz WLAN-Signal für den GrowHub auswählen.
A: Stellen Sie zunächst sicher, dass das WLAN-Netzwerk 2,4 GHz ist. Der Vivosun GrowHub kann nur mit 2,4 GHz WLAN-Netzwerken verbunden werden. Überprüfen Sie anschließend, ob das WLAN-Netzwerk-Passwort korrekt eingegeben wurde. Wenn die Kopplung weiterhin nicht funktioniert, senden Sie bitte eine Nachricht an unsere Support-E-Mail und geben Sie die E-Mail-Adresse an, mit der Sie sich in der Vivosun App angemeldet haben, damit wir Ihnen eine maßgeschneiderte Lösung anbieten können.
A: Wenn Ihr GrowHub-Controller offline ist (d. h. keine WLAN-Verbindung besteht oder Sie keinen Internetzugang haben), funktioniert der Controller weiterhin mit den zuletzt programmierten Einstellungen oder dem Grow Recipe. Sie können den GrowHub weiterhin direkt über den Controller bedienen, jedoch können Sie keine Live-Daten über die Vivosun App steuern oder einsehen. Der Vivosun GrowHub wird sich automatisch mit dem Internet verbinden, sobald Ihre WLAN-Verbindung wieder verfügbar ist.
A: Wenn Ihr GrowHub Controller vor dem Stromausfall mit WLAN und der Vivosun App verbunden war, stellt er automatisch die Verbindung zum WLAN wieder her und setzt Ihre Einstellungen fort, als hätte er nie Strom verloren. Wenn Ihr GrowHub vor dem Stromausfall nicht mit WLAN und der Vivosun App verbunden war, muss zuerst die Uhrzeit auf dem Controller kalibriert werden, und der Controller wird die vorherigen Einstellungen automatisch ausführen.
A: Ja, verwenden Sie eine Nadel, um die Reset-Taste am Controller (siehe Seite 7) für einige Sekunden zu drücken und zu halten, bis Sie einen langen kontinuierlichen Piepton hören. Lassen Sie die Taste los, und der Controller wird auf die Werkseinstellungen zurückgesetzt. Alle Einstellungen, einschließlich der WLAN-Konfiguration, werden gelöscht.
A: Ja. Verwenden Sie zuerst eine Nadel, um die Reset-Taste am Controller (siehe Seite 7) zu drücken. Drücken Sie dann die Reset-Taste und konfigurieren Sie die WLAN-Verbindung über die Vivosun App (siehe Seite 30-31).
A: Die Live-Daten werden jede Minute aktualisiert. Sie können auch die Seite herunterziehen, um die Daten zu aktualisieren.
A: Ja. Sie können das Recipe vorübergehend überschreiben, indem Sie in den manuellen Modus in der App oder über den GrowHub Controller wechseln. Um in der App zu überschreiben, müssen Sie das aktuelle Recipe (Planmodus) stoppen, bevor Sie in den manuellen Modus wechseln. Um den Recipe Modus auf dem GrowHub zu überschreiben, müssen Sie zuerst den Rezeptmodus entsperren.
A: Die Vivosun App kann sowohl auf iPhone- als auch auf Android-Geräten, einschließlich Tablets, verwendet werden. Sie können die App im Apple Store für iOS (iPhone oder iPad) oder im Google Play Store für Android-Geräte herunterladen.
A: Ja. Die Vivosun App sendet Benachrichtigungen an Ihr Handy, wenn Geräte Probleme haben oder die Growbedingungen außerhalb der festgelegten Bereiche liegen.
A: Ja. Die Vivosun App kann sich über die Cloud mit Ihrem GrowHub Controller verbinden, was bedeutet, dass Sie die App verwenden können, um Ihre Geräte global zu besuchen und zu steuern, wo immer Internet verfügbar ist.
A: Die Vivosun App zeigt historische Daten, die bis zu einem Jahr alt sind.
A: Die Vivosun App ist kostenlos herunterzuladen und zu verwenden. Jeder kann die Vivosun App ohne Einschränkungen nutzen.
A: Um sicherzustellen, dass unsere Kunden lieben, was sie anbauen, arbeitet unser Team ständig an der Verbesserung des Produkts basierend auf dem Feedback unserer Kunden (bitte besuchen Sie unser Community-Forum). Alle unsere Kunden profitieren von diesen Verbesserungen über kostenlose App-Updates oder OTA (Over-The-Air) Firmware-Updates. Alles kostenlos. Wenn wir neue Funktionen veröffentlichen, stellen wir sicher, dass wir mit unserer gesamten Community kommunizieren, also keine Sorge, Sie werden sie nicht verpassen.
A: Bei Problemen oder Fragen können Sie uns gerne über unsere Support-E-Mail erreichen, die Sie auf unserer Website, in der VIVOSUN App oder auf unserem Amazon(unter „Wichtige Informationen“) finden. Bitte teilen Sie uns dabei die E-Mail-Adresse mit, mit der Sie sich in der Vivoun App anmelden. Alternativ können Sie uns auch direkt über Amazon kontaktieren. Weitere Unterstützung finden Sie in unserer Wissensdatenbank und unserem Forum auf der Website.
VIVOSUN bietet ab dem ursprünglichen Kaufdatum eine zweijährige beschränkte Garantie auf dieses Produkt, das direkt bei uns oder unseren autorisierten Händlern gekauft wurde.
Diese Garantie gilt zusätzlich zu Ihren gesetzlichen Rechten nach den geltenden Verbraucherschutzgesetzen des Landes, in dem das Produkt gekauft wurde, und beeinträchtigt diese nicht.
Für die vollständige Garantiepolitik besuchen Sie bitte: https://www.vivosun.com/help/warranty-policy
Alternativ können Sie den Kundenservice unter support@vivosun.com / +1 888-505-8486 kontaktieren.